Darmowa wycena
AfterHours AiO
AfterHours AiO

Kompleksowe
wsparcie
technologiczne.

Od serwisu elektroniki i konfiguracji sieci, przez nowoczesne aplikacje, aż po własne urządzenia IoT.

Prawdziwe usługi All-in-One dla Twojego biznesu.

Moje projekty IT

W czym mogę
Ci pomóc?

> select_category()

Wybierz obszar, w którym potrzebujesz wsparcia, aby zobaczyć wykorzystywane przeze mnie technologie, proces działania oraz szczegóły oferty.

Status operacyjny

Dostępny na nowe zlecenia
01
💻

Software & Web

Projektowanie nowoczesnych, błyskawicznych stron internetowych, autorskich aplikacji webowych oraz desktopowych. Piszę czysty kod i dbam o najwyższą wydajność.

Co zyskujesz:

  • Niesamowita szybkość
  • RWD na smartfony

Stos technologiczny:

React.js Astro Node.js TailwindCSS TypeScript Python WordPress HTML CSS
02
🔌

Sprzęt & Sieci

Serwis i rozbudowa sprzętu komputerowego, naprawa urządzeń elektronicznych oraz konfiguracja infrastruktury sieciowej dla biur i domów.

Co zyskujesz:

  • Stabilne Wi-Fi
  • Odizolowanie sieci
  • Wydłużenie życia sprzętu

Sprzęt / Systemy:

Cisco Ubiquiti UniFi MikroTik Kompleksowy serwis
03
⚙️

Elektronika & IoT

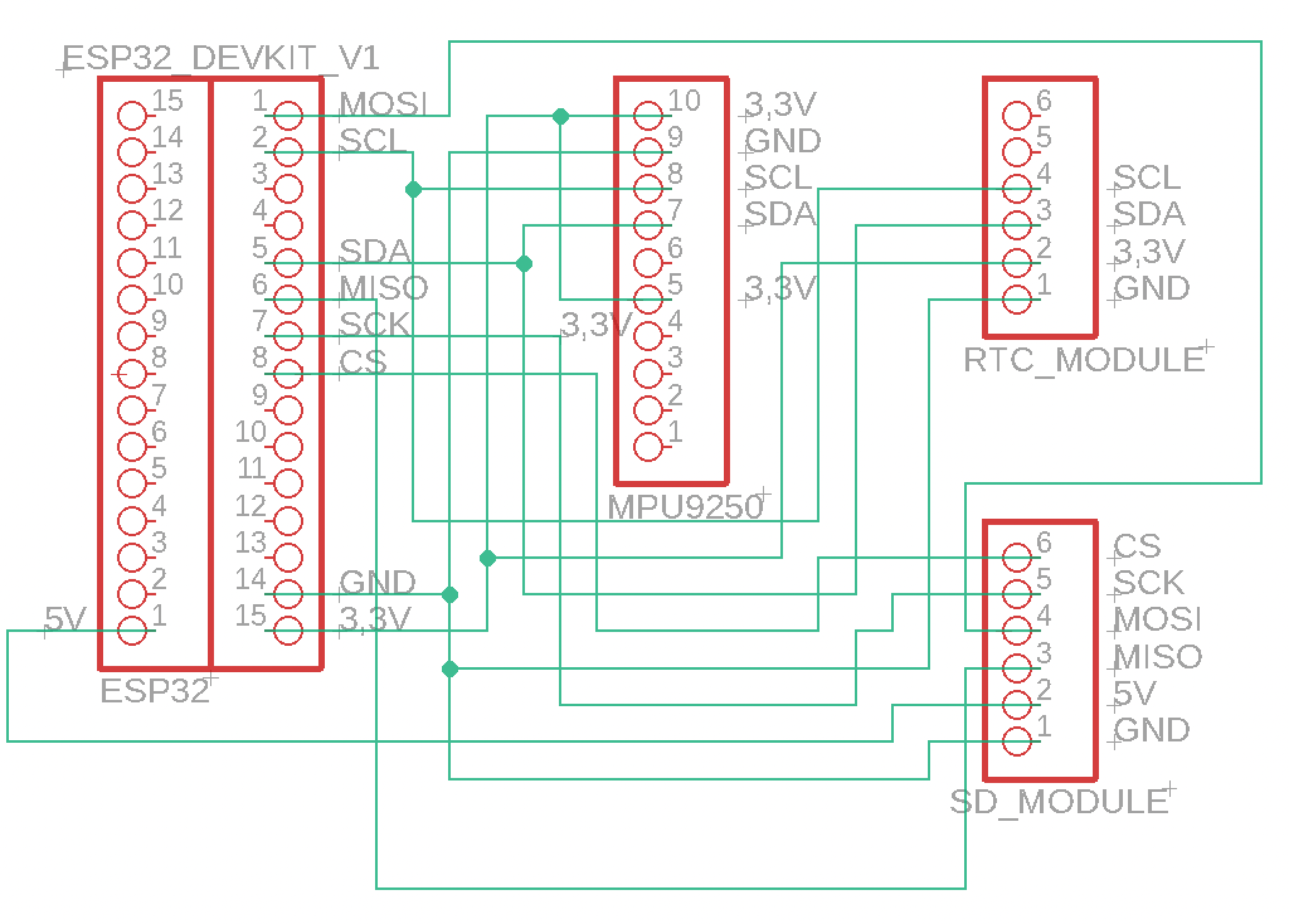
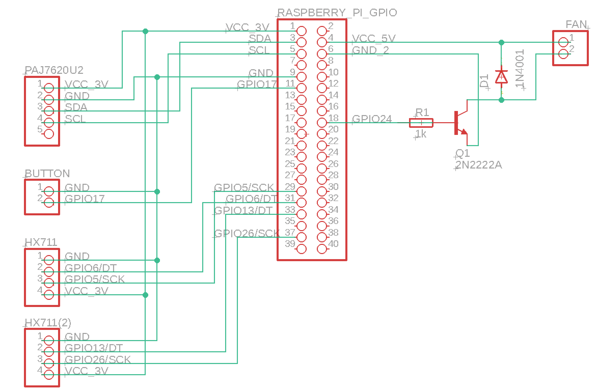
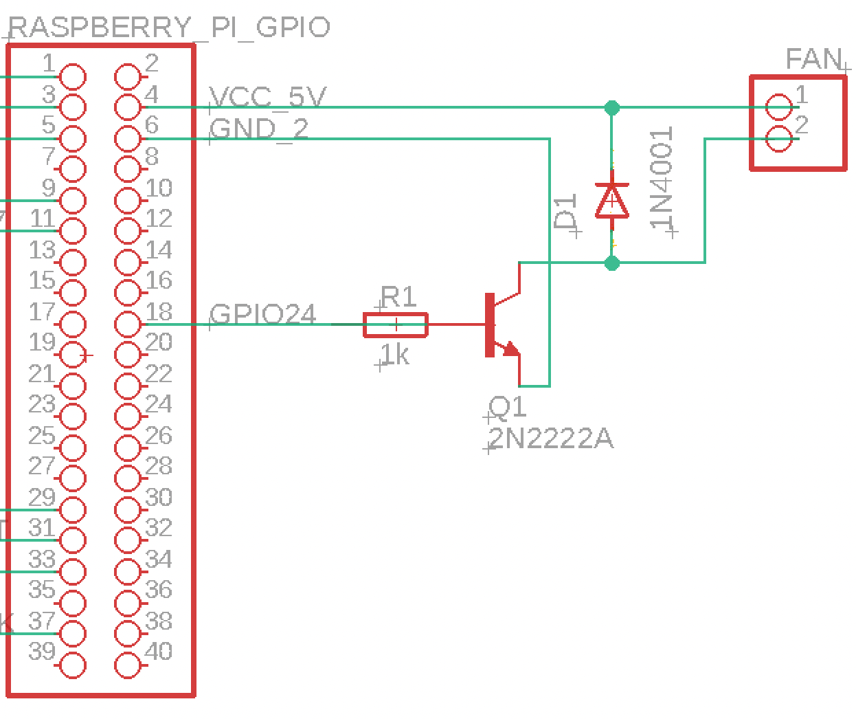
Od pomysłu do gotowego prototypu. Tworzę inteligentne urządzenia Internetu Rzeczy i projektuję dedykowane obwody drukowane (PCB) pod konkretne potrzeby.

Co zyskujesz:

  • Własne układy (PCB)
  • Integracje Smart Home
  • Prototypy 3D

Narzędzia i moduły:

ESP32 / ESP8266 Raspberry Pi C / C++ Python Node.js

Realizacje

( wybrane_projekty.git )

Mój GitHub

Zaufali mi

5.0/5
/ Google Reviews

"Pomoc przy projekcie IoT. Bardzo rzeczeczowe i profesjonalne podejście do sprawy. Skrypt działał bez problemów i bugów"

F

Fabian M.

Zadowolony Klient

"Szybka pomoc, ogromna wiedza! Potrzebowałem pomocy przy projektowaniu płytki PCB, tutaj ją znalazłem. Serdecznie polecam!"

B

Bartłomiej S.

Zadowolony Klient

"Jestem zadowolona z usług serwisowych. Drukarka nie łączyła się z siecią, a system Windows nie wstawał z powodu błędu. Teraz laptop jak i drukarka działają sprawnie."

E

Emilia T.

Zadowolona Klientka

"Po wymianie dysku laptop działa tak jak należy. Ogromnie polecam"

S

SkaM G.

Zadowolony Klient

"Polecam"

M

Mateusz O.

Zadowolony Klient

O mnie
Otwarty na projekty

Poznajmy się.

> whoami

Cześć! Jestem niezależnym specjalistą IT. Moim celem jest dostarczanie kompleksowych rozwiązań technologicznych dla firm i osób prywatnych.

Niezależnie od tego, czy potrzebujesz błyskawicznej strony internetowej, bezpiecznej sieci domowej, czy autorskiego urządzenia IoT – ogarniam to od A do Z.

Pełna Odpowiedzialność

Jeden wykonawca, zero przerzucania winy. Dowożę projekt i daję na niego pełne wsparcie technologiczne.

Jakość i Bezpieczeństwo

Piszę zoptymalizowany kod i projektuję infrastrukturę odporną na zagrożenia. Śpisz spokojnie.

Gdzie pracuję?

> cd /office/location

Moje biuro

ul. Stawowa 4
47-143 Jaryszów

Wyznacz trasę